2024-11-30爱酱手游网
狗子放置3常见问题有哪些呢?游戏中经常会有一些玩家常问的问题,不管是关于游戏中的玩法还是日常遇到的一些难题,小编找到了一些问的比较多的问题的答案,会详细分享在下面。有需要的小伙伴就可以来看看小编的解答攻略哦!
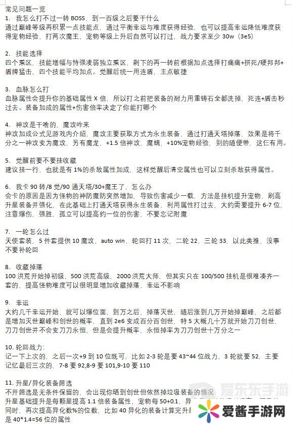
常见问题
1. 我怎么打不过一转BOss, 到一百级之后要干什么
通过巅峰等级再积累一-点技能点,通过平衡幸运与难度获得经验。也可以提高幸运降低难度获得宠物经验,打两次魔王,宠物等级上升后自然可以打过,战力要求至少30w (3e5)。
2. 技能选择
四个乘区,技能增幅与恃强凌弱独立乘区.剩下的再-转前根据加点选择打痛痛+拼死/硬邦邦+盾牌猛击,四个技能平均加点。觉酲后统- -用连盾。主点敏捷
3.血脉怎么打
血脉属性会提升你的基础属性x倍.所以打之前把装备的耐力用重铸石全都洗掉,死连+盾击砂过去。装备加成的属性+伤害倍率决定了你能打哪个。
4. 神攻是干啥的,魔攻咋来
神攻加成公式见游戏内介绍,魔攻主要获取方式为永生装备。通过打通天塔掉落,效果是将千分之一神攻变为魔攻,另有魔龙,+1.5倍神攻.魔螭,+10%宠物经验,别的随便带, 这仨有用。
5. 觉醒前要不要挂收藏
建议挂一-行, 也就是有1%的杀敌届性加成,这样觉醒后清空属性也可以立刻杀敌获得届性。
6. 我卡90转/8觉/90通天塔/30+魔王了, 怎么办
会卡的原因是因为怪物的神防魔防突然增加,导致伤害减少- 截,方法是 挂机提升宠物,刷高升星装备并强化,在此基础上打通天塔获得永生装备,利用属性打过去,大约需要提升6-7位。
注意爆伤,强胜.孤立可以提高约-位的伤害,不要忘记附魔。
7. 一轮怎么过
天使宾装,5件宝提供10魔攻,auto win.轮四打11次,二轮22. 三轮33. 以此类推。没事不要补轮回。
8. 收藏掉落
100洪荒开始掉初級,500 洪荒高级,2000 洪荒大师、但其实只在100/500挂机是很难凑齐一套的,提高怪物难度可以很明显增加收藏掉落,幸运不影响。
9.幸运
大约几千幸运开始,就可以爆位面、到万之后,掉落灭世,随后涨到几万开始掉巅峰。之后都是增加灭世巅峰和创世的概率,直到 2e6变成百分百创世,特5 大概几十万就开始刀刀创世,刀刀创世并不会变刀刀永恒,但是会提升概率,永恒掉率为刀刀创世十万分之一。
10.轮回战力:
记一下上次的,之后- -次+9到10位既可,比如2-3轮是要43~44位战力.3轮就要52.主要记忆最后三次的,7-8 要92,8-9要101,9-10要110。
11.升星/异化装备筛选
不开筛选是无条件保留的。会出现你晒到创世但依然掉*装备的情况升星基础提升是每颗星提高1.1信装备属性,宠物每50+0.1.异化是计算数据时提高一顆星的同时,再次提高异化数%的位数,比如40异化的装备计算完升星后是40位属性,装备最终就是40*1.4=56位的属性。

以上就是爱东东小编给大家整理带来的狗子放置3常见问题答案汇总介绍,精选了11个问题,都是大家需要的。根据小编的攻略就可以更加详细的了解这个游戏哦!
声明:本文内容及配图由入驻作者撰写或者入驻合作网站授权转载。文章观点仅代表作者本人,不代表本站立场。文章及其配图仅供学习分享之
新品榜/热门榜